Five Companies With Which To Register For Reo Trash Out And Foreclosure Clean Up Jobs Foreclosure Cleaning Cleaning Foreclosures
Property Preservation Jobs In Ohio
Property Management Flyer Design Real Estate Marketing Design Flyer And Poster Design Flyer
7530 Old Mill Road Gates Mills Ohio Once The Home Of Frank R Walker Of Cleveland S Walker Weeks Architects Walker Gates Mills Architect Historic Home
13 Best Property Management Companies In Cleveland Oh
5 Critical Lessons To Live Through A Major Renovation And Turn Your House Into A Home Contemporary House Design Contemporary House Renovations
Leading The Mortgage Field Services Industry Safeguard Properties
Holidays In The Manor House Toledo Photo By Jenni Johns Manor House House Styles Architecture
Old Map Showing Property Owners In Wellsville Ohio Wellsville Ohio Old Map Ohio
Oberer Commercial Real Estate Commercial Real Estate Dayton Ohio Office Space Retail Space Commercial Property Home
Home Synergy Property Solutions Inc
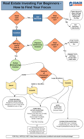
Real Estate Investing For Beginners How To Find Your Focus Real Estate Investing Investing Real Estate
H W White Mansion 8937 Euclid Ave Mansions American Mansions American Houses
Five Star Review On Yelp Our Latest Review On Yelp If You Haven T Used Our Services You Don T Know What You Re Missing How To Remove Junk Removal Solutions
The Greene County Historical Society Xenia Ohio House Styles Architecture
How To Wholesale Real Estate Step By Step Youtube Wholesale Real Estate Real Estate Investing Wholesaling Real Estate Marketing
Columbus Oh Real Estate Agents Historic Homes Facade House Haunted Places
The First Evangelical Presbyterian Church East Liverpool East Liverpool Ohio Liverpool
Preservation Group Acquires Chacoan Era Site In New Mexico Brief Local Author Author
Victor S Taco Shop Opened Its Windows On January 9 In Delaware Ohio House Styles Ohio Real Estate