Hotel Property Management System Defined As A Platform That Enables The Group Managing Front Office Tasks The Softwar With Images Property Management Marketing Management
Kaysit Is A Main Name For Real Chain Of Retailers In The District For Given That Retail Application W Hotel Management Hotel Operations Hospitality Management
Property Management System Pms For Hotels Hotel Operations Property Management Restaurant Management
Channel Manager Is An Integrated Propertymanagementsystem Pms That Manages Hotel S Administrati Property Management Hotel Operations Hospitality Management
Insights Of The Global Hotel Property Management Software Market Outlook Ken Research Property Management Marketing Management
Hotel Pms Infographic Infographic Hospitality Management Hotel
The Unparallel Benefits Of Property Management Software Property Management Hotel Management Traveling By Yourself
Entity Relationship In A Hotel Management System Hotel Management Relationship Diagram Database Management System
Hotel Management System Class Diagram Hotel Management Hospitality Management
Data Flow Diagram Showing Hotel Management System The Diagram Shows The Flow Of Information Through A Hotel Management Data Flow Diagram Flow Diagram Example
Guesty Airbnb Property Management Software Service With Images Property Management Vacation Rental Management Rental Property Management
Hotel Property Management System Development Hotel Property Management System Hotel Pms Software Travelpd Contact Us For M Property Management Hotel System
Hotel Administration Front Desk Management System Pure Automate Develop Integrated Technology Solutions For Hotel Mana Hotel Hotel Management Hotel Operations
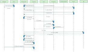
Uml Sequence Diagram Template For Hotel Management System Use This Sequence Diagram Template To Draw Your Own Sequen Sequence Diagram Hotel Management Diagram
Atulyam Hotelline Cloud Based Best Pms Hotel Software System Easy To Use Web Based Property Management Sys Hospitality Industry Hotel Management Cloud Based
Pin On Data Flow Diagrams Yc Examples
Hotel Xml Api Consolidators Integration Technology Solutions Online Booking System Hote Hotel Marketing Hotel Management Restaurant Management
Guesty S Airbnb Property Management Software Helps Property Managers For Airbnb Book Rental Property Management Vacation Rental Management Property Management