What Is A Graph Database A Property Graph Model Intro We Live In A Connected World There Are No Isolated Pieces Of Information But Rich Connected Domains
Modeling Categories In A Graph Database Neo4j Graph Database Graph Database Graphing Data Science
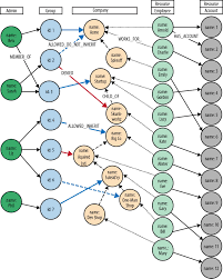
Graph Databases In The Enterprise Identity Access Management Neo4j Graph Database Graph Database Graphing Data Science
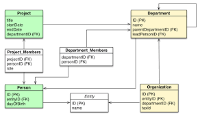
Relational Database Vs Graph Database Model Neo4j Data Modeling Graph Database Graphing
What Is A Graph Database This Infographic Uses Graph Like Thinking To Show How Each Term Relates To The Other In A Gra Graph Database Knowledge Graph Graphing
What Is A Graph Database A Property Graph Model Intro
Your Technical Documentation Should Be A Graph Here S Why Knowledge Graph Technical Documentation Graphing
Demand Supply Graph Template The Diagram Is Created Using The Line Tools Basic Objects And Arrow Objects You Can Graphing Trading Charts Economics Lessons
Neo4j As A Key Player In Human Capital Management Hcm Graph Database Data Science Management
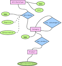
What Is A Graph Database And Property Graph Graph Database Knowledge Graph Information Architecture
Graph Databases For Beginners Why A Database Query Language Matters More Than You Think Graph Database Database Query Enterprise Application
Big Data Graph Database List Of Graph Data Model Graph Database Computer Generation Data Scientist
Graph Databases For Beginners Graph Theory Predictive Modeling Graphing Graph Database Big Data Technologies
Nosql Data Modeling Techniques Data Modeling Modeling Techniques Big Data Technologies
Neo4j Bitcoin Data Model Bitcoin Blockchain Graph Database
Neo4j Is For The Non Technical Neo4j Unifies Organizations Across Departments And Across Teams Both Technical And Levels Of Understanding Technical Graphing
Pin By Varun Verma On Graph Analytics Graphing Graph Database
Charting Neo4j 3 0 Data Science Language Guide Graphing
Learn How Database Query Languages Compare And Contrast Between Sql And Cypher For Rdbms And Graphs Graph Database Graphing Database Query